首 页
+
关于我们
中国纺联简介
主要领导
文化理念 (茄子视频官网)
"茄子视频免费观看" 联合会章程
理事会
监事会
制度建设
会费标准
"茄子视频官网" 资质证书
茄子视频
茄子影院
中国纺联动态
联合会领导讲话
新闻发布
"茄子视频免费观看" 年度工作报告
中国纺联通讯
茄子影视
通知
公示
公告
决定
调查问卷
茄子视频免费观看
行业发展
数据分析
政策法规
国际动态 (茄子影院)
一线之声
"茄子视频免费下载" 人物访谈
党建园地
党内集中性教育
茄子在线观看 - 党建群团
纪检工作
基层党建工作
党日活动
行业媒体
首页
>
茄子影视
>
决定
> 正文
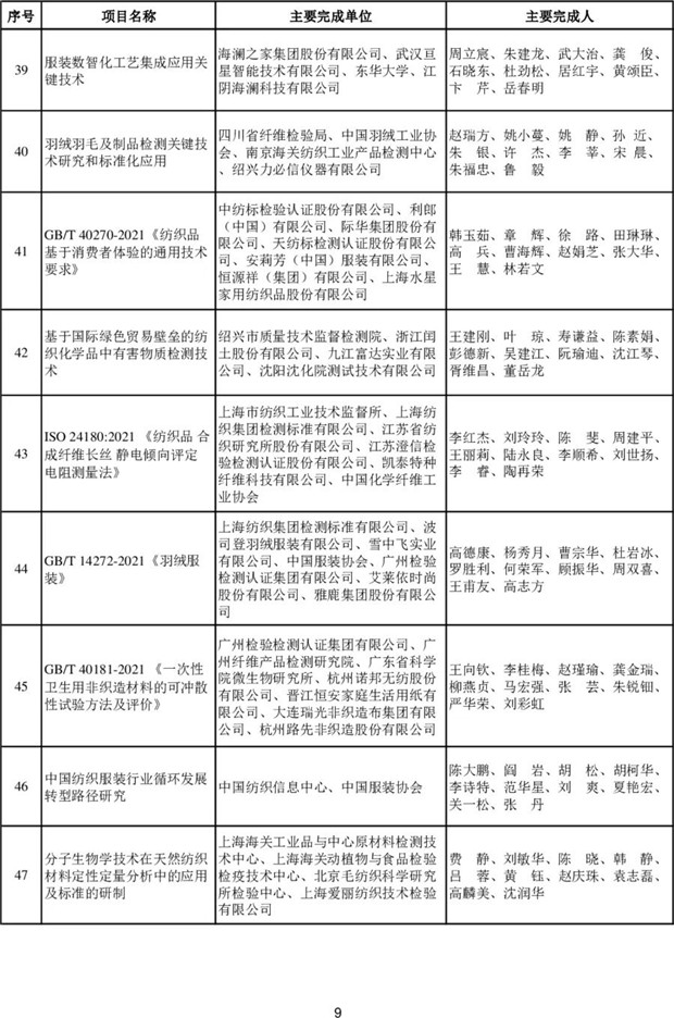
关于2023年度茄子视频免费下载科学技术奖励的决定
发布时间:2023-12-07
友情链接:
香蕉影视-大伊香蕉-国产香蕉-香蕉直播-香蕉影视成人app下载-香蕉在线播放-香蕉看片-7777久久香蕉成人影院-大香蕉看片-香蕉视屏-久久香蕉影院
|
小草影院-小草影院免费观看电视剧高清-小草影院电视剧免费观看-小草影院-小草影视-小草免费视频-小草视频-小草影院免费观看-小草影院电视剧全部资源-小草影院在线观看-小草影院免费
|
茄子影视-茄子影视在线观看-茄子短视频-91茄子电影-茄子视频污-茄子小视频-视频影视大全-茄子视频-91茄子视频-茄子视频在线-茄子在线视频-茄子视频网页版-茄子视频在线看-茄子视频在线播放-茄子视频网址
|
羞羞影视-羞羞的视频-羞羞羞羞-羞羞影视-羞羞在线视频-羞羞的视频网站-羞羞的视频在线-羞羞影院体验区-午夜羞羞影院-羞羞的小视频-羞羞影院在线
|
神马